LMD Async Tutoring

Will do. I’ve tried that on occasion to help me understand the nodes better, because sometimes they can be a lot to take in at once.

Hmm I hadn’t really been thinking in terms of levels of importance. I’ll try that.

From Profit and Loss by Mises again:

Practically everybody aims at improving the material conditions of his existence. Public opinion takes no offense at the endeavors of farmers, workers, clerks, teachers, doctors, ministers, and people from many other callings to earn as much as they can. But it censures the capitalists and entrepreneurs for their greed. While enjoying without any scruples all the goods business delivers, the consumer sharply condemns the selfishness of the purveyors of this merchandise. He does not realize that he himself creates their profits by scrambling for the things they have to sell.

[1] Practically everybody aims at improving the material conditions of his existence.

[2] Public opinion takes no offense at the endeavors of farmers, workers, clerks, teachers, doctors, ministers, and people from many other callings to earn as much as they can.

[3] But it censures the capitalists and entrepreneurs for their greed.

[4a] While enjoying without any scruples all the goods business delivers,

[4b] the consumer sharply condemns the selfishness of the purveyors of this merchandise.

[5a] He does not realize

[5b] that he himself creates their profits by scrambling for the things they have to sell.

I split 4 and 5 because they contained conjunctions which would make their clauses siblings.

1 is the root. The topic is how everybody aims at improving their material conditions.

2 is a child of 1. It says public opinion agrees with this for a section of the population.

3 is talking about how public opinion disapproves of the capitalists for their greed (their aiming at improving their material existence).

Is 3 a child of 2 or 1? 3 is talking about public opinion (“it”) which is first mentioned in 2. It is also talking about aiming at improving ones material conditions (greed) mentioned in 1. 3 starts with ‘but’ an so is making a contrast. I think it’s contrasting with sentence 2. ‘but’ is a coordinating conjunction, which mean the things it joins would have a sibling relationship not a parent/child relationship.

I think 4a and 4b are siblings, they’re both parts of group together. So what are they a child of? They seem like could be a child of 3, because they are on the topic of capitalists and entrepreneurs. They’re about consumers condemning selfishness of businesses, that’s what 3 is about. But, it also seems like it could be a child of 1. I’m unsure. I’m going to move on because I’m stuck too long.

5a and 5b are siblings too. My intuition says they’re children of ‘4b’: The consumer condemns the selfishness of business not realising that he creates their profits.

I am still getting stuck on whether something should be a child or a sibling, this took me a long time, maybe and hour, and I’m still not entirely happy with it.

Something that I can tell is confusing me, is the use of pronouns or reference words in a sentence. They make me intuitively think that the clause they’re in is a child of the node that is being referred to. I’m consider converting all reference words to what they refer to and trying to decide from there. Does that sound like a bad idea to you?

Try more variety of authors. See if it’s easier with some others or hard with everyone.

Also, try not to be perfectionist about it. Just try to come up with reasonable answers. Sometimes more than one answer is decent enough. You can work on more precise answers in the future when you’re doing analysis where the difference actually affects your conclusion (which it often won’t, so you can just try harder in the minority of cases where it matters).

If I give critical comments, just take them as tips that may be useful, not as meaning you have to get that issue right next time. I look for opportunities to share concepts that I think are worth being familiar with, but it doesn’t necessarily mean your tree wasn’t good enough.

Maybe you should try some other types of trees, like plot trees or idea trees, and see if that helps you get more comfortable with deciding how to organize information.

Sounds fine. The original wording can contain useful hints occasionally but you’ll still have it available.

I hadn’t considered that I was doing that. Maybe I do need simpler goals here, like reasonable answers.

Sure. I guess I do put pressure on myself to not repeat mistakes you point out/incorporate tips that you have given. Some amount of that makes sense of course like I should be listening and thinking about what you’re saying and how it can help me, but now that you mention it, there is a part of me that is worries about making the same mistake twice or coming across as not listening/paying enough attention.


I have a couple of big days of work starting today, and I have been sick the past 3 days (that’s why it’s all piled up at the end of the week). I’ll be able to get more study/posts done on the weekend. Just keeping you in the loop.

1 Like

From Feyman’s preface to Six Easy Pieces:

These are the lectures in physics that I gave last year and the year before to the freshman and sophomore classes at Caltech. The lectures are, of course, not verbatim—they have been edited, sometimes extensively and sometimes less so. The lectures form only part of the complete course. The whole group of 180 students gathered in a big lecture room twice a week to hear these lectures and then they broke up into small groups of 15 to 20 students in recitation sections under the guidance of a teaching assistant. In addition, there was a laboratory session once a week.

[1] These are the lectures in physics that I gave last year and the year before to the freshman and sophomore classes at Caltech.

[2a] The lectures are, of course, not verbatim

[2b] —they have been edited, sometimes extensively and sometimes less so.

[3] The lectures form only part of the complete course.

[4] The whole group of 180 students gathered in a big lecture room twice a week to hear these lectures and then they broke up into small groups of 15 to 20 students in recitation sections under the guidance of a teaching assistant.

[5] In addition, there was a laboratory session once a week.

1 is the root. I haven’t split the sentence up into clauses, because I think the second clause “I gave…” is a modifier and wouldn’t be a sibling of the main clause in a tree.

Sentence 2 has been split up into clause 2a and 2b.

Clause 2a is a child of 1. It is detail about the lectures in 1.

Clause 2b feels like a sibling of 2a. It feels as important.

Sentence 3 I think is a child of 1. It’s another detail about the lectures like 2a.

4 I think is a child of 3. It has details about what else completed the course that the lectures were just a part of. That the lectures are only a part of the course is the detail in 3.

5 is more about what else was in the course. I think it’s just as important as 4 as a detail of that.

This took me less time that the last one, maybe 15-20 mins? I was trying to not be perfectionist and to make a tree that was just reasonable.

From paragraph following the previous one in Feyman’s preface to Six Easy Pieces:

The special problem we tried to get at with these lectures was to maintain the interest of the very enthusiastic and rather smart students coming out of the high schools and into Caltech. They have heard a lot about how interesting and exciting physics is—the theory of relativity, quantum mechanics, and other modern ideas. By the end of two years of our previous course, many would be very discouraged because there were really very few grand, new, modern ideas presented to them. They were made to study inclined planes, electrostatics, and so forth, and after two years it was quite stultifying. The problem was whether or not we could make a course which would save the more advanced and excited student by maintaining his enthusiasm.

[1] The special problem we tried to get at with these lectures was to maintain the interest of the very enthusiastic and rather smart students coming out of the high schools and into Caltech.

[2] They have heard a lot about how interesting and exciting physics is—the theory of relativity, quantum mechanics, and other modern ideas.

[3] By the end of two years of our previous course, many would be very discouraged because there were really very few grand, new, modern ideas presented to them.

[4a] They were made to study inclined planes, electrostatics, and so forth,

[4b] and after two years it was quite stultifying.

[5] The problem was whether or not we could make a course which would save the more advanced and excited student by maintaining his enthusiasm.

I simplified these sentences down to help tree them.

1 is the root. It’s about the problem that the lectures were trying to solve.

2 and 3 I think are siblings that help explain the background of the problem in 1. They together explain why the problem is about maintaining student interest: students have heard about how interesting it is (2), but their previous course caused them to be discouraged (3).

4a and 4b are siblings. They are details about the previous course and so I think are children of 3 which talks about the previous course.

5 I think is a child of 1. It’s about the problem of making a course that would maintain the interest of students, which was the problem in 1.

Here is my tree with the simplified sentences:

and here is the tree with full sentences:

Another paragraph from the same preface as above:

At the start of these lectures, I assumed that the students knew something when they came out of high school—such things as geometrical optics, simple chemistry ideas, and so on. I also didn’t see that there was any reason to make the lectures in a definite order, in the sense that I would not be allowed to mention something until I was ready to discuss it in detail. There was a great deal of mention of things to come, without complete discussions. These more complete discussions would come later when the preparation became more advanced. Examples are the discussions of inductance, and of energy levels, which are at first brought in in a very qualitative way and are later developed more completely.

[1] At the start of these lectures, I assumed that the students knew something when they came out of high school—such things as geometrical optics, simple chemistry ideas, and so on.

[2] I also didn’t see that there was any reason to make the lectures in a definite order, in the sense that I would not be allowed to mention something until I was ready to discuss it in detail.

[3] There was a great deal of mention of things to come, without complete discussions.

[4] These more complete discussions would come later when the preparation became more advanced.

[5] Examples are the discussions of inductance, and of energy levels, which are at first brought in in a very qualitative way and are later developed more completely.

is 1 the root? He assumed the students knew something (about science) at the start of the course. I think that makes sense as a topic. His assumption about the students knowledge before the lectures.

2 says he didn’t see a reason to make the lectures in order. I think this has to be child of 2, but the connection seems kind of loose? I guess he’s telling us that the goal of the course course is not a definite, step by step introduction to the subject. It assumes some background knowledge. That makes sense.

3 says things are mentioned without complete discussions. I think that could be a child of 2 because it relates to the order of the lectures; how it’s not a perfectly sequential course. Things are mentioned sometimes without discussion at first. But 3 is not totally out of place as a child of 1. If I should prefer that things are higher in the tree, when they shouldn’t necessarily be nested, I think It should be a sibling of 2.

I think {3, 4, 5} make sense as a group talking about the discussions, with 3 being the parent of the group. Alternatively, 4 could be a sibling of 3 because I could imagine them being one complex sentence conjoined with ‘but’. I think both are probably reasonable. I like them as a group.

A tree with 1 and 2 as simplified nodes (I didn’t see the need to simplify the others).

Screenshot 2024-10-19 at 4.26.49 PM

The tree with full sentences:

Oh okay. I didn’t actually consider that it might not apply. I took that for granted. Interesting.

Try writing paraphrases instead of just omitting some words.

1 Like

Again from Six Easy Pieces:

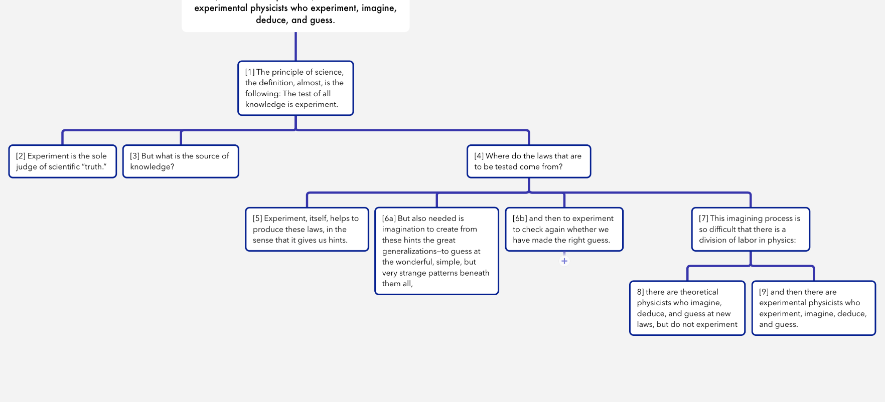
The principle of science, the definition, almost, is the following: The test of all knowledge is experiment. Experiment is the sole judge of scientific “truth.” But what is the source of knowledge? Where do the laws that are to be tested come from? Experiment, itself, helps to produce these laws, in the sense that it gives us hints. But also needed is imagination to create from these hints the great generalizations—to guess at the wonderful, simple, but very strange patterns beneath them all, and then to experiment to check again whether we have made the right guess. This imagining process is so difficult that there is a division of labor in physics: there are theoretical physicists who imagine, deduce, and guess at new laws, but do not experiment; and then there are experimental physicists who experiment, imagine, deduce, and guess.

[1] The principle of science, the definition, almost, is the following: The test of all knowledge is experiment.

[2] Experiment is the sole judge of scientific “truth.”

[3] But what is the source of knowledge?

[4] Where do the laws that are to be tested come from?

[5] Experiment, itself, helps to produce these laws, in the sense that it gives us hints.

[6a] But also needed is imagination to create from these hints the great generalizations—to guess at the wonderful, simple, but very strange patterns beneath them all

[6b] and then to experiment to check again whether we have made the right guess.

[7] This imagining process is so difficult that there is a division of labor in physics:

[8] there are theoretical physicists who imagine, deduce, and guess at new laws, but do not experiment

[9] and then there are experimental physicists who experiment, imagine, deduce, and guess.

This might be a bit ambitious doing a 9 node paragraph tree. Lets just give it a go and see if I can make something reasonable. I’ll try paraphrasing stuff.

I think 1 is the root node. The topic is what science is about. He’s saying it’s about testing. I’m trying to paraphrase it. I think if I paraphrased it to “The principle of science is testing by experiment”, I would be changing the meaning. I guess it’s that I’m familiar with the epistemology issues here that it seems like changing it even slightly changes the meaning a lot. I’m going to just simplify it a bit and make it “The principle of science is that the test of all knowledge is experiment.”

With 2 I’m having a similar problem. I couldn’t change ‘sole judge’ without changing the meaning a lot. That’s okay, I can problaly paraphrase other stuff.

I think 2 is a child of 1. That’s pretty standard. Specifically though, I think sentence 2 seems like a restatement, or clarification of the principle in 1.

3 starts with ‘but’, so it sets up a contrast with a previous sentence. Which? It feels like it works for both 1 and 2. 1 first mentions knowledge, which 3 mentions. Usually a sentence starting with ‘but’ contrast with the sentence immediately before it. I think since 2 seems like a restatement/clarification of 1, it makes sense that 3 can refer back to 1 too. I think having 3 as a child of 1 is reasonable.

4 seems like a sharpening of the question in 3. 3 asks a broad epistemological question, and 4 puts it specifically in the context of science. Should it be a child of 3 then? Something tells me no. I think 4 would work as a child of 1 even if 3 wasn’t there. I think it should be a child of 1.

5 I can paraphrase to “Experiment helps us come up with laws”. 5 Begins to answer the question asked in 4. It answers that experiment is part of the answer of where laws come from.

6 starts with ‘but’, and i think it contrasts with 5. It’s talking about what is also needed to make the laws: imagination. I split 6 into clauses 6a and 6b. I think 5, 6a, 6b, are all siblings of the question in 4.

7 I think is a child of 6a. It’s talking in more detail about the imagining process there, specifically the division of labour. Actually, I think it’s maybe a child of 4. The answer to 4 are the three previous nodes that outline the ‘imagining process’. I think 7 is a sibling of these and a child of 4?

Then 8 and 9 I think are children of 7. They are details on the division of labour mentioned in 7. One talks about theoretical physicists, and one experimental physicists.

Tree with some paraphrasing:

Full Tree:

Tree looks ok. I think you’d benefit from doing more trees faster. That means more variety and easier trees.

I think maybe the paraphrases were done later in the process. Try this:

Paraphrase all the sentences and put them in nodes in software without thinking about the relationships.

Then, preferably using only the paraphrases, drag them around to their parent/child relationships. This should hopefully be quick (under 5min).

I’d like you to do some trees fast enough that you see what your intuition does instead of only your analysis.

Alternatively we could take a break from paragraph trees and do brainstorming then other tree types. I don’t know if you’re getting tired of these at all yet.

Yeah I think this would be good. I have been trying to write down my thoughts while I do them and avoiding just intuiting them. That’s certainly adding some time. The log that you see when I post is my thinking in real time.

I was doing them when I got to putting each sentence in the tree. I’ve tried your method of paraphrasing them all at once and them putting them in nodes. I think paraphrasing is something I need more practise at, but I think this worked well.

I then tried to quickly and intuitively place them in a tree, I did it in like under 2 mins with only 1 change.

No this is fine for now I’m not tired I don’t think.


From Capitalism by George Resiman

The problem of natural resources is in no sense one of intrinsic scarcity. From a strictly physical-chemical point of view, natural resources are one and the same with the supply of matter and energy that exists in the world and, indeed, in the universe. Technically, this supply may be described as finite, but for all practical purposes it is infinite. It does not constitute the slightest obstacle to economic activity—there is nothing we are prevented from doing because the earth (let alone the universe) is in danger of running out of some chemical element or other, or of energy.

1 Like

Another from Capitalism:

The problem of natural resources is strictly one of useability, accessibility, and economy. That is, man needs to know what the different elements and combinations of elements nature provides are good for, and then to be able actually to get at them and direct them to the satisfaction of his needs without having to expend an inordinate amount of labor to do so. Clearly, the only effective limit on the supply of such economically useable natural resources—that is, natural resources in the sense in which they constitute wealth—is the state of scientific and technological knowledge and the quantity and quality of capital equipment available.

[1] The problem of natural resources is strictly one of useability, accessibility, and economy.

  • [1] Problem of natural resources is of usability, accessibility and economy

[2] That is, man needs to know what the different elements and combinations of elements nature provides are good for, and then to be able actually to get at them and direct them to the satisfaction of his needs without having to expend an inordinate amount of labor to do so.

  • [2] Man needs to know about them, to be able to get them, and to direct their use efficiently

[3] Clearly, the only effective limit on the supply of such economically useable natural resources—that is, natural resources in the sense in which they constitute wealth—is the state of scientific and technological knowledge and the quantity and quality of capital equipment available.

  • [3] The only practical limit on their supply is the current available knowledge and capital

Again from Capitalism:

Today, as the result of such advances, the supply of economically useable natural resources is enormously greater than it was at the beginning of the Industrial Revolution, or even just one or two generations ago. Today, man can more easily mine at a depth of a thousand feet than he could in the past at a depth of ten feet, thanks to such advances as mechanical-powered drilling equipment, high explosives, steel structural supports for mine shafts, and modern pumps and engines. Today, a single worker operating a bulldozer or steam shovel can move far more earth than hundreds of workers in the past using hand shovels. Advances in reduction methods have made it possible to obtain pure ores from compounds previously either altogether impossible to work with or at least too costly to work with.

[1] Today, as the result of such advances, the supply of economically useable natural resources is enormously greater than it was at the beginning of the Industrial Revolution, or even just one or two generations ago.

  • Due to advances, the supply of economically usable natural resources is much greater than in the recent past.

[2] Today, man can more easily mine at a depth of a thousand feet than he could in the past at a depth of ten feet, thanks to such advances as mechanical-powered drilling equipment, high explosives, steel structural supports for mine shafts, and modern pumps and engines.

  • Man can more easily mine deeper thanks to new technologies.

[3] Today, a single worker operating a bulldozer or steam shovel can move far more earth than hundreds of workers in the past using hand shovels.

  • Today, a single worker can move more earth than hundreds in the past.

[4] Advances in reduction methods have made it possible to obtain pure ores from compounds previously either altogether impossible to work with or at least too costly to work with.

  • Advances have made it possible to obtain pure ores from previously worthless compounds.

How come you went back to Reisman’s Capitalism? Is there some explicit or intuitive reason you want to use it or similar sources?

When paraphrasing, pronoun references can be harder to follow since some textual clues are removed, so swapping in the original noun more often can help.

1 Like

I’m using my kindle books because it’s a lot easier to copy/paste from. I only started using kindle ~1 year ago and I’ve basically only got CF related books in the past year. That’s part of why I’ve been using a similar stock of books.

I just realised though that I can always download samples for free of other books.

It seems that so far I haven’t taken seriously your advice to get more variety. I’m not sure why that is. Maybe because it adds some extra difficulty to the task, and I’m being lazy about it.

I’ll spend some time getting a variety of samples that I can then work through over the week.

From The Evolution of Cooperation: Revised Edition by Robert Axelrod

UNDER WHAT CONDITIONS will cooperation emerge in a world of egoists without central authority? This question has intrigued people for a long time. And for good reason. We all know that people are not angels, and that they tend to look after themselves and their own first. Yet we also know that cooperation does occur and that our civilization is based upon it. But, in situations where each individual has an incentive to be selfish, how can cooperation ever develop?

UNDER WHAT CONDITIONS will cooperation emerge in a world of egoists without central authority?

How can cooperation between egoists happen?

This question has intrigued people for a long time.

This question has intrigued people for a long time.

And for good reason.

And for good reason. (not a clause)

We all know that people are not angels, and that they tend to look after themselves and their own first.

We know that people aren’t always good, and they tend to be selfish.

Yet we also know that cooperation does occur and that our civilization is based upon it.

Yet we also cooperate.

But, in situations where each individual has an incentive to be selfish, how can cooperation ever develop?

But, how can cooperation happen when we have incentives to be selfish?

Again from The Evolution of Cooperation: Revised Edition:

The most famous answer was given over three hundred years ago by Thomas Hobbes. It was pessimistic. He argued that before governments existed, the state of nature was dominated by the problem of selfish individuals who competed on such ruthless terms that life was “solitary, poor, nasty, brutish, and short” (Hobbes 1651/1962, p. 100). In his view, cooperation could not develop without a central authority, and consequently a strong government was necessary. Ever since, arguments about the proper scope of government have often focused on whether one could, or could not, expect cooperation to emerge in a particular domain if there were not an authority to police the situation.

The most famous answer was given over three hundred years ago by Thomas Hobbes.

  • Thomas Hobbes gave the most famous answer.

It was pessimistic.

  • His answer was pessimistic

He argued that before governments existed, the state of nature was dominated by the problem of selfish individuals who competed on such ruthless terms that life was “solitary, poor, nasty, brutish, and short” (Hobbes 1651/1962, p. 100).

  • He argued that life was solitary, brutish, and short prior to government.

In his view, cooperation could not develop without a central authority, and consequently a strong government was necessary.

  • He thought cooperation couldn’t develop without central authority.

Ever since, arguments about the proper scope of government have often focused on whether one could, or could not, expect cooperation to emerge in a particular domain if there were not an authority to police the situation.

  • Since then, arguments about the scope of government authority have often focused on cooperation.

From the preface to the second edition of The Selfish Gene by Richard Dawkins:

In the dozen years since The Selfish Gene was published its central message has become textbook orthodoxy. This is paradoxical, but not in the obvious way. It is not one of those books that was reviled as revolutionary when published, then steadily won converts until it ended up so orthodox that we now wonder what the fuss was about. Quite the contrary. From the outset the reviews were gratifyingly favourable and it was not seen, initially, as a controversial book. Its reputation for contentiousness took years to grow until, by now, it is widely regarded as a work of radical extremism. But over the very same years as the book’s reputation for extremism has escalated, its actual content has seemed less and less extreme, more and more the common currency.

In the dozen years since The Selfish Gene was published its central message has become textbook orthodoxy.

  • Since it’s publishing, the main idea of this book has become orthodoxy.

This is paradoxical, but not in the obvious way.

  • This is paradoxical.

It is not one of those books that was reviled as revolutionary when published, then steadily won converts until it ended up so orthodox that we now wonder what the fuss was about.

  • It’s not a book that initially was reviled as controversial but then steadily became accepted.

Quite the contrary.

  • Quite the contrary

From the outset the reviews were gratifyingly favourable and it was not seen, initially, as a controversial book.

  • The book wasn’t seen as controversial in the beginning.

Its reputation for contentiousness took years to grow until, by now, it is widely regarded as a work of radical extremism.

  • It took time for the book’s controversial reputation to grow.

But over the very same years as the book’s reputation for extremism has escalated, its actual content has seemed less and less extreme, more and more the common currency.

  • In that time its actual content has seemed less and less extreme.