Making Paragraph Trees out of Self-Help Books [Dface]

I’m going to practice paragraph trees here on self-help books i read. I’ll do that by sharing my trees from MindNode to this thread, and maybe talk about what I could improve on.

I think doing paragraph trees for a reading helps one understand the book better, but also it’s good to get better at a skill you’ll use later while learning.

1 Like

I think that I could benefit from practicing paragraph trees more too. I’m excited to see what you do.

1 Like

Oh yeah i thought I saw you want to practice them in your learning updates thread. I skimmed over it.

That sounds good. I’ll look forward to your feedback or comments if you find anything interesting.

1 Like

I’m reading a book called: The Stress Management Handbook: A Practical Guide to Staying Calm, Keeping Cool, and Avoiding Blow-Ups by Eva Selhub M.D. , and here are my trees so far:

1st Paragraph of the introduction:

In the early years of my spiritual studies, I truly believed that my job as a spiritual guide and rational physician was to stay clearheaded, loving, and peaceful. For me, showing anger was simply a no-no. The problem was that I failed quite miserably and often, especially while driving in my hometown of Boston.

Paragraph Tree(pd link):

2nd paragraph:

On one such occasion, while driving home from work, another driver pulled in ahead of my car without warning, causing me to step on my breaks suddenly. I, of course, honked my horn several times and in response, the driver flipped me the bird. Obscenities flew out of my mouth. How dare he throw an offensive gesture at me when he was in the wrong! How dare he risk my life! I fumed.

2nd paragraph tree(pdf link):

I feel like i need work on the relationship aspect of making the nodes(the nodes in blue). Like, they should be simpler using single words like “because” or “and” or “restatement”. I also think tho the words for relationship nodes are indirect, so you gotta figure out what it is. That makes things more difficult

3rd paragraph:

Within a few minutes of blowing up, I started to feel guilty. I thought to myself, How could you do that? You are a spiritual person and a meditator and you just lost it. Good people don’t swear at other people. The Dalai Lama never would have behaved this way! It was the last line about the Dalai Lama that stopped me in my ranting and raving tracks. I actually started laughing as my thoughts switched to, Who are you comparing yourself to exactly? Not only are you not his Holiness, but you have no desire to be him either. In addition, the Dalai Lama doesn’t drive. He has drivers. He, therefore, does not have to deal with crazy drivers. Lightening up with laughter also allowed me to take a momentary step back from my anger and observe the statement Good people don’t swear at other people. It made me question myself: What does that mean? If I swear and act human, I am not good? Is that even true?

Paragraph tree attempt( pdf link):

It was a big paragraph, and it made me think I should work on smaller ones first before doing one so big. I tried separating the important details from the unimportant ones, and the tree above is mostly what i got for the important ones. It was hard to tell what was an important detail so that’s something to work on. I noticed a lot of questions and events that happened in the paragraph. That’s different from direct claim+reasons kind of paragraph.

Paragraph 4:

My inner dialogue had given me pause. It led me to realize that my anger, the emotion itself, was actually appropriate for the circumstance. My life had been put in danger, and I was made to feel insignificant and disregarded. What may not have been so appropriate was the intensity and the way I expressed my anger, which did little good for me or anyone else. It certainly did not help me feel any better, although temporarily the cursing did enable me to release some of my pent-up energy.

Paragraph tree(pd link ):

Edit: Here are the color codes for nodes:

I’m still in the introduction and it’s called Why Stress is Normal

Color Codes:

Paragraph #1:

When I got home, I sat quietly, meditated, and reflected. I thought about being cut off in traffic and connected with the feelings of being disrespected, insignificant, invisible, not good, and not enough. When I tapped into these negative feelings, I realized they were not new to me. I had felt this way countless times before. Each of these negative experiences, in turn, gave evidence to my negative self-image.

Paragraph Tree(pdf link):

I use brackets in a node when I describe what the relationship is. I don’t use brackets when the relationship is straight from the text(e.g. “When,” “and”). I hope that’s ok. Or maybe they’re too wordy. I’m gonna look at more paragraph tree videos for a better idea.

Attempt #2:

I like the connections in the second attempt more because it’s more chronological. Like, the lower descendents had the author find the problem of a negative self image(the root node). Idk about these kinds of paragraphs for paragraph trees. They’re less organized like an essay and more like a story.

Paragraph #2:

I understood then that the situation itself didn’t make me feel these feelings but rather brought them out in me; that my history of having had similar hurtful experiences had caused me to feel invisible or unworthy in one shape or form and that these pre-existing hurts or wounds were causing me to react when provoked. In other words, I realized that my anger may have been appropriate given the situation, but the emotional outburst was a product of my deep hurts— deep hurts within me that not only caused me to overreact with anger, but also provided me with ongoing evidence that I was insignificant or not good enough.

Paragraph Tree Attempt #1(pdf link):

Attempt #2(pdf link):

In the second attempt, I only changed one connection to the root node. It was the sentence about how the close car accident brought out the author’s feelings from inside. I thought that was just a restatement of the root node. I thought it was another way to say the main point. I don’t know for sure.

I think Im struggling in explaining why I think one connection works. Like, if I explained the reasons a connection works maybe it’ll help me be more reasonable with making connections and fixing them. Right now, it just seems like I make second attempts for a paragraph and idk why one is better or why one is good in the first place.

Self-Help Book name:

Paragraph:

I understood that as long as I lived my life looking through a lens that led me to see myself as not enough, there would be a higher chance of me getting triggered and angered by life events. If I was attacking me, it would take very little to push me overboard into believing that someone else or the world was attacking me. I also realized that there were many times that I did not look through such a negative lens; the times I did look through this negative lens were when I was depleted, tired, stressed, or unhappy.

Paragraph Tree:

I feel like, I need more work on finding the root node/s cuz it took me a while to find it for this paragraph. I don’t even think i found it or them. I think I need to work on simpler paragraphs first. I do feel like im improving, like im focusing on automating thinking of a relationship between nodes. Also, when i make custom relationship nodes(nodes with words not coming straight from the text) I put them more in brackets now.

I don’t think im doing the paragrpah trees the intended way, but I feel like im learning more about the book from doing them anyways.

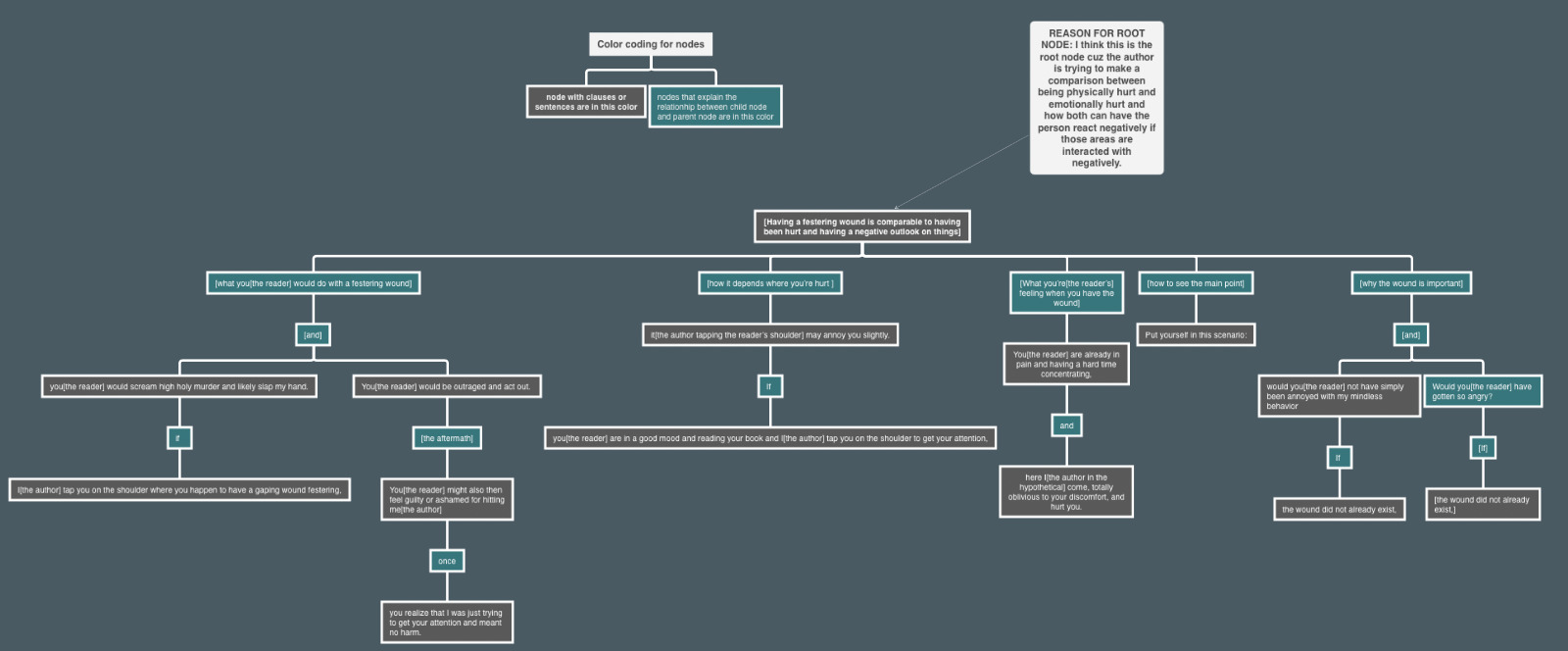
Paragraph from the book’s intro:

Put yourself in this scenario: If you are in a good mood and reading your book and I tap you on the shoulder to get your attention, it may annoy you slightly. But if I tap you on the shoulder where you happen to have a gaping wound festering, you would scream high holy murder and likely slap my hand. You are already in pain and having a hard time concentrating, and here I come, totally oblivious to your discomfort, and hurt you. You would be outraged and act out. You might also then feel guilty or ashamed for hitting me once you realize that I was just trying to get your attention and meant no harm. If the wound did not already exist, would you not have simply been annoyed with my mindless behavior? Would you have gotten so angry?

Paragraph tree(pdf download):

I’m not too sure still about how correct my paragraph trees are, but I try to think about the relationships when they’re not explicit in terms of what, when, where, why, and how. That’s helps see how two nodes have a relationship. But still not sure if everything about that is correct.

Self-Help Book Name:

Color codes for the trees:

Paragraph #1 from the book’s intro:

My take-home message was that if I wanted to be able to stay blissful despite distress, I was going to have to be able to heal my old hurts. As long as these hurts were alive and present, situations could trigger a reaction that would always bypass my logical brain and ultimately generate a stress reaction infused with rage or fear.

Paragraph Tree #1( pdf download):

My questions for this paragraph tree are: Can I make separate nodes for relative prnouns like I did for “that?” Also I wonder if “that” is referring to just “reaction” or “situations could trigger a reactions”. Sounds kind of awkward thinking “a reaction” is what “that” is referring too. When “that” refers to “a reaction”, it seems incomplete in a way. Like am I talking about any reaction? Or am I referring to the reaction that ultimately generates a stress reaction or the author? Do reactions make other reactions? Is that what a chain reaction is?

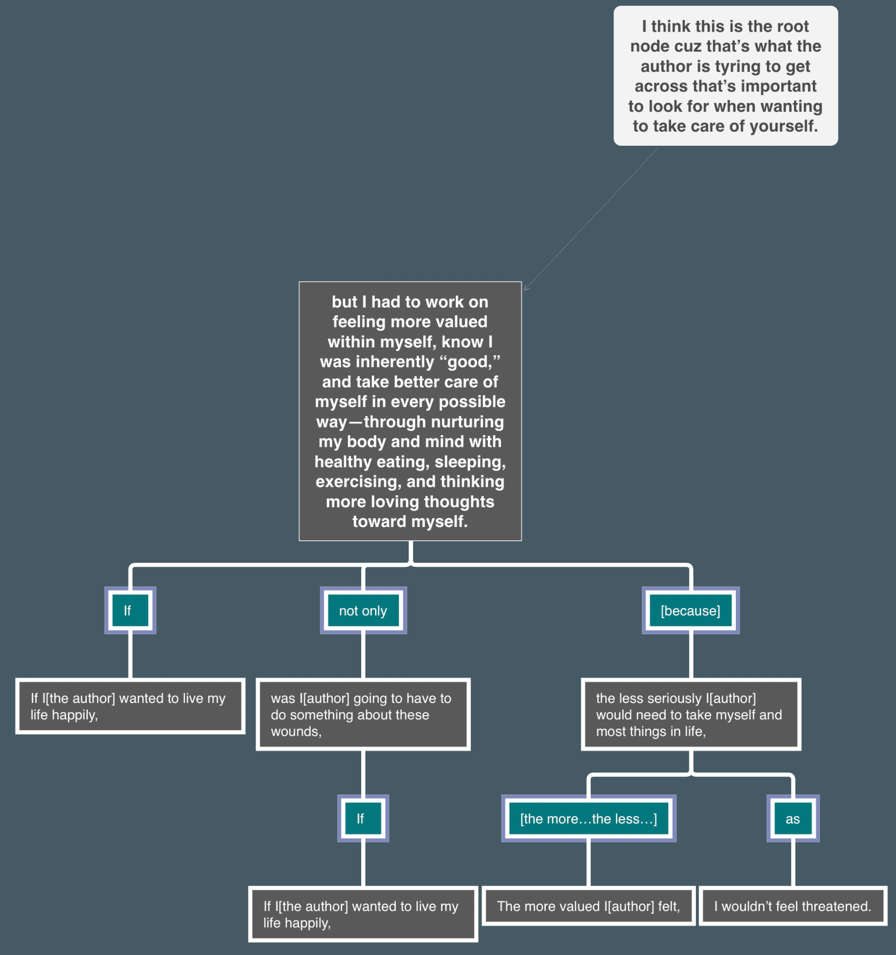
Paragraph #2 from the book:

If I wanted to live my life happily, not only was I going to have to do something about these wounds, but I had to work on feeling more valued within myself, know I was inherently “good,” and take better care of myself in every possible way—through nurturing my body and mind with healthy eating, sleeping, exercising, and thinking more loving thoughts toward myself. The more valued I felt, the less seriously I would need to take myself and most things in life, as I wouldn’t feel threatened.

Paragraph Tree #2(pdf download):

It took me while to find the root node cuz I didn’t know if the child node of the “not only” node was also a root node. I didn’t think it was a root node in the end cuz the author already mentioned doing that and I thought the new stuff is what she’s trying to get across. I remember root nodes and their descendants can be seen as a part-whole relationship, but I didn’t know how to apply that here.

Yes. Relative pronouns do two roles (conjunction, noun), so giving them two tree nodes is a reasonable option.

1 Like

Self-Help Book Name:

Color codes for the trees:

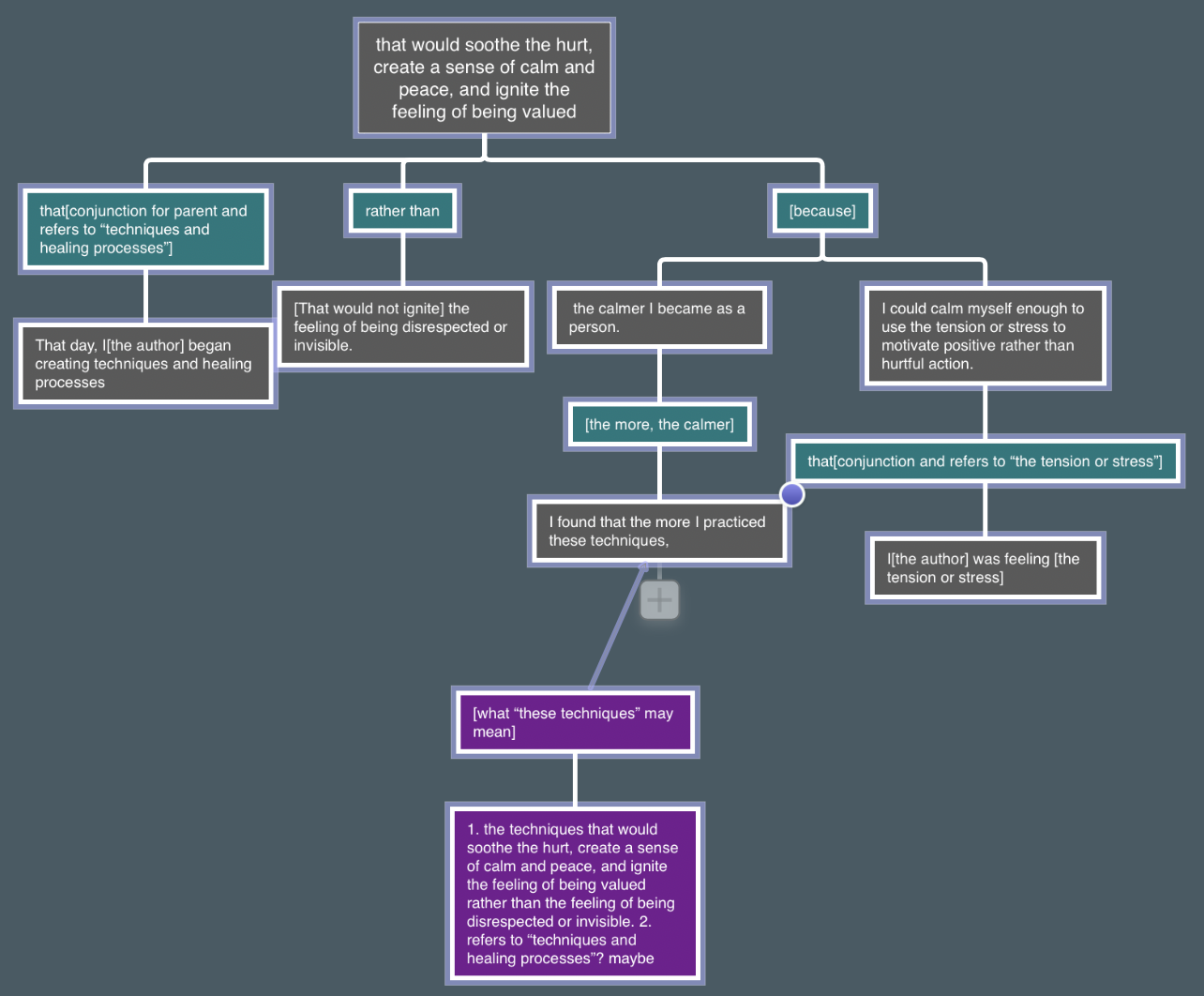
Paragraph #1 from “The Hurt Can Heal” section:

That day, I began creating techniques and healing processes that would soothe the hurt, create a sense of calm and peace, and ignite the feeling of being valued rather than the feeling of being disrespected or invisible. I found that the more I practiced these techniques, the calmer I became as a person. Better yet, I found that if I was upset, I could calm myself enough to use the tension or stress that I was feeling to motivate positive rather than hurtful action.

Paragraph tree #1(pdf download):

Paragraph #2:

I ultimately realized that I had a choice: I could choose to be a victim of my past and my life and to continue living my life looking through a lens of negativity, feel stressed and miserable, or choose to be a victor and live my life looking through a lens of joy.

Paragraph Tree #2(pdf download):

Self-Help Book Name:

Color codes for the trees:

image

Paragraph below is from the section of the intro called, “The Choice to Know Your Value”:

You have a choice of whether or not you blow up or bliss out, whether you let your stress control you and weaken you or use it to become more powerful and happy. It is up to you to decide if you want to seek value outside of yourself and continuously feel disappointed and lacking, or work toward knowing your own value from within. It is up to you to decide if you want to be stuck waiting for happiness to come or choose to be happy because, ultimately, using stress to your advantage, you can be.

Paragraph Tree #1(pdf download):

Ok, so im not sure about my explanation about why the root node is there. I think the section being called “The Choice to Know Your Value”, makes me think my paragraph’s root node might not be it. I think they may all be the root node. Idk

Also, in my mind I keep thinking “what parts make the whole?” for the root node. Also, I think, “if I find the whole then that’s my root node.” Is the whole the root node I picked?

Also, I called a relationship node “restatement” because all the sentences said similar things and I first thought they’re like restatements. But I think restatement means something else.